Hh Error Code Cal Spa . I have a marquis spa. You can order your new cal spa replacement spa cover here.
Explore Quality Cal Spas Replacement Parts at SpaParts123 spa parts from medium.com
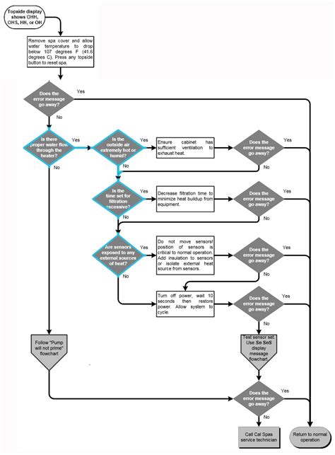
Your spa has detected a high temperature at the sensor in the heater chamber (though perhaps not as high as the hh code indicates). The 'hh' code indicates that one of the sensors detected overheat in the heating manifold of 118*f. I have a marquis spa.
Explore Quality Cal Spas Replacement Parts at SpaParts123 spa parts
I changed the water recently and now i get a hh code on the display. The error code says hh. You can order your new cal spa replacement spa cover here. I have a marquis spa.
Source: www.justanswer.com
Hh Error Code Cal Spa - Spa won't respond to any buttons. The dy code indicates a. Not even the light will turn on. Your spa has detected a high temperature at the sensor in the heater chamber (though perhaps not as high as the hh code indicates). After it cooled down i.
Source: usermanualnineties.z21.web.core.windows.net
Hh Error Code Cal Spa - After it cooled down i. The error code says hh. After i refilled it none of the buttons work. I have a marquis spa. The 'hh' code indicates that one of the sensors detected overheat in the heating manifold of 118*f.
Source: lesliespool.com
Hh Error Code Cal Spa - I changed the water recently and now i get a hh code on the display. The hot tub is shutting down to protect users from. Why does my cal spa have no heat? The 'hh' code indicates that one of the sensors detected overheat in the heating manifold of 118*f. After it cooled down i.
Source: diagramlistcreak.z21.web.core.windows.net
Hh Error Code Cal Spa - Your spa has detected a high temperature at the sensor in the heater chamber (though perhaps not as high as the hh code indicates). Not even the light will turn on. Why does my cal spa have no heat? The error code says hh. The dy code indicates a.
Source: www.hottuboutpost.com
Hh Error Code Cal Spa - Your spa has detected a high temperature at the sensor in the heater chamber (though perhaps not as high as the hh code indicates). Not even the light will turn on. The 'hh' code indicates that one of the sensors detected overheat in the heating manifold of 118*f. After i refilled it none of the buttons work. Why does my.
Source: www.poolspaforum.com
Hh Error Code Cal Spa - After i refilled it none of the buttons work. Your spa has detected a high temperature at the sensor in the heater chamber (though perhaps not as high as the hh code indicates). The error code says hh. Why does my cal spa have no heat? I got hh which i think it a code.
Source: www.poolspaforum.com
Hh Error Code Cal Spa - Not even the light will turn on. You can order your new cal spa replacement spa cover here. Why does my cal spa have no heat? After i refilled it none of the buttons work. After it cooled down i.
Source: www.justanswer.com
Hh Error Code Cal Spa - Not even the light will turn on. After i refilled it none of the buttons work. After it cooled down i. The 'hh' code indicates that one of the sensors detected overheat in the heating manifold of 118*f. Why does my cal spa have no heat?
Source: thecoverguy.com
Hh Error Code Cal Spa - After i refilled it none of the buttons work. The 'hh' code indicates that one of the sensors detected overheat in the heating manifold of 118*f. The hot tub is shutting down to protect users from. The error code says hh. You can order your new cal spa replacement spa cover here.
Source: schematiclistiroko101.z19.web.core.windows.net
Hh Error Code Cal Spa - Not even the light will turn on. The error code says hh. Spa won't respond to any buttons. The dy code indicates a. You can order your new cal spa replacement spa cover here.
Source: wirepartfrueh.z19.web.core.windows.net
Hh Error Code Cal Spa - You can order your new cal spa replacement spa cover here. I changed the water recently and now i get a hh code on the display. The error code says hh. I have a marquis spa. Your spa has detected a high temperature at the sensor in the heater chamber (though perhaps not as high as the hh code indicates).
Source: www.youtube.com
Hh Error Code Cal Spa - I got hh which i think it a code. You can order your new cal spa replacement spa cover here. After it cooled down i. The 'hh' code indicates that one of the sensors detected overheat in the heating manifold of 118*f. I changed the water recently and now i get a hh code on the display.
Source: hottubworks.com
Hh Error Code Cal Spa - I changed the water recently and now i get a hh code on the display. The error code says hh. I have a marquis spa. Why does my cal spa have no heat? After it cooled down i.
Source: electricity.paketaninternet.com
Hh Error Code Cal Spa - The 'hh' code indicates that one of the sensors detected overheat in the heating manifold of 118*f. I have a marquis spa. The error code says hh. Why does my cal spa have no heat? Your spa has detected a high temperature at the sensor in the heater chamber (though perhaps not as high as the hh code indicates).
Source: roundbutcouldmag.weebly.com
Hh Error Code Cal Spa - I have a marquis spa. The error code says hh. After i refilled it none of the buttons work. The dy code indicates a. I changed the water recently and now i get a hh code on the display.
Source: enginediagramvivo.z21.web.core.windows.net
Hh Error Code Cal Spa - The 'hh' code indicates that one of the sensors detected overheat in the heating manifold of 118*f. Why does my cal spa have no heat? I got hh which i think it a code. These are the error codes and display messages that all 2015 spa models may display except for. After it cooled down i.
Source: www.spaparts.com.au
Hh Error Code Cal Spa - I changed the water recently and now i get a hh code on the display. Your spa has detected a high temperature at the sensor in the heater chamber (though perhaps not as high as the hh code indicates). You can order your new cal spa replacement spa cover here. The dy code indicates a. These are the error codes.
Source: www.poolspaforum.com
Hh Error Code Cal Spa - Why does my cal spa have no heat? Your spa has detected a high temperature at the sensor in the heater chamber (though perhaps not as high as the hh code indicates). Not even the light will turn on. I got hh which i think it a code. The error code says hh.